جهاز بسيط لتحديد الهدف بدقة Pinpointer
جهاز بسيط لتحديد الهدف المعدني بدقة Pinpointer
إذا كان لديك كاشف معادن ذات مدى مقبول فلابد أن يكون لك كاشف صغير يساعدك في مكان الجسم المعدني الصغير في الأرض بدقة إذا لم يكن لديك واحد ، فلبد أن تقرأ هذا الموضوع لتكتشف معنا طريقة صنع جهاز بسيط يفي بالغرض المطلوب ، كما يمكن استخدامه ايظا لتحديد موقع الأنابيب والكوابل المعدنية في الجدران وحتى قضبان البناء في السقف والأعمدة الخرسانية، وهو أمر مهم جدا عند حفر محاولة عمل الثقوب لتفادي المعادن، لذلك ستكون هناك حاجة ملحة لهذا الجهاز ليس فقط عند هواة البحث عن العملات القديمة والذهب.
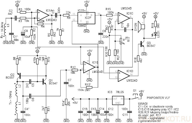
هذا الجهاز يعمل على مبدأ مختلف عن أجهزة النبضية ويشبه عمله الأجهزة ذات التوازن الحثي VLF Very Low Frequency. يحتوي على ملفين ، أحدهما للإرسال والآخر للإستقبال. سيؤدي الجسم المعدني الموجود بجانب الملفين إلى إحداث إختلال في التوازن المغناطيسي بن الملفين ، مما يؤدي إلى زيادة الحثية في الملف وتحول الطور للإشارة تناظرية. يسمح هذا المبدأ بالحصول على نطاق كشف أكبر بكثير، وكذلك يقلل من تأثير التربة المعدنية على الكاشف.
مخطط الجهاز ومكوناته
يتميز هذا الجهاز الصغير بالخصائص التقنية التالية:
- وضع التشغيل – ثابت
- التردد 10 كيلو هرتز
- مدى اكتشاف عملة من 5 سم إلى 6 سم و على الأجسام الكبيرة يصل 20 سم
- لا يستجيب للحجارة التي تحتوي على مركبات حديدية
- استهلاك منخفض للطاقة (من 7 إلى 9 مللي أمبير)
- منبه صوتي ومرئي على ليد LED
- مناسب للبحث تحت الماء وفي جميع أنواع التربة
- تكلفة التجميع منخفضة وجميع عناصر اللوحة يمكن الوصول إليها بسهولة ،
- يتم تجميعه على لوحة صغيرة: أبعادها 85 في 17 ملم.
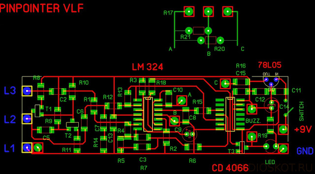
اللوحة المطبوعة لجهاز Pinpointer VLF
يوجد تصميمين للوحة المطبوعة للجهاز، النسخة العادية DIP والنسخة SMD.
البحث عن نقطة التوازن هو بالطبع أمر صعب القيام به لذلك يلزم وجود مقياس للتردد ومقياس للذبذبات. أثناء الإنشاء ، يتم تطبيق معظم القواعد المستخدمة عند تنفيذ اختبار VLF منتظم.
صنع الملفات لجهاز Pinpointer VLF
يمثل الرسم البياني الموالي أبعاد الملفات التي يجب أخذها بعين الإعتيار.
يتم لف السلك في جميع الملفات في اتجاه واحد ، بمناسبة البداية مع النقاط في الشكل. بعد لف L1 و L3 ، يتم لف حوالي 200 دورة . نقوم بربط الملف بالدائرة المطبوعة وتوصيل مصدر الطاقة وقياس التردد الناتج في الملف. إذا كانت القيمة قريبة من 10 كيلو هرتز،فنحاول التعويض عن طريق تحريك الملف L2 على اللف L3 ، ونحاول ضبط الإشارة (على شاشة أوسيلوسكوب) على الرجل رقم 1 من الرقاقة LM324 إلى أدنى مستوى ممكن. في هذه المرحلة، شكل الذبذبة قد يكون مشوه.
الآن نقوم باختبار ملف RX حيث نقوم بتوصيل ملف الاستقبال مؤقتًا بدلاً من ملف الأرسال ونحاول الحصول على الرنين بتردد أعلى قليلاً (حوالي 200 هرتز) من ملف TX. نقوم بتصحيح التعويض باتحريك الملف L2 وتثبيت طرفي السلك L2 عند هذا الوضع.










